转自:荆州发布
土豆烧牛肉
清炒四季豆
排骨萝卜汤……
近日
荆州区新民社区
荆颐幸福食堂顺利开张
热腾腾的家常菜香味扑鼻
吸引不少市民前来就餐

近年来
荆州市民政局聚焦
惠民利民的群众关切小事
积极创建“荆颐幸福食堂”特色品牌
用“小饭桌”温暖“大民生”
截至本月中旬
荆颐幸福食堂实现
荆州市中心城区75个社区全覆盖
↓↓↓
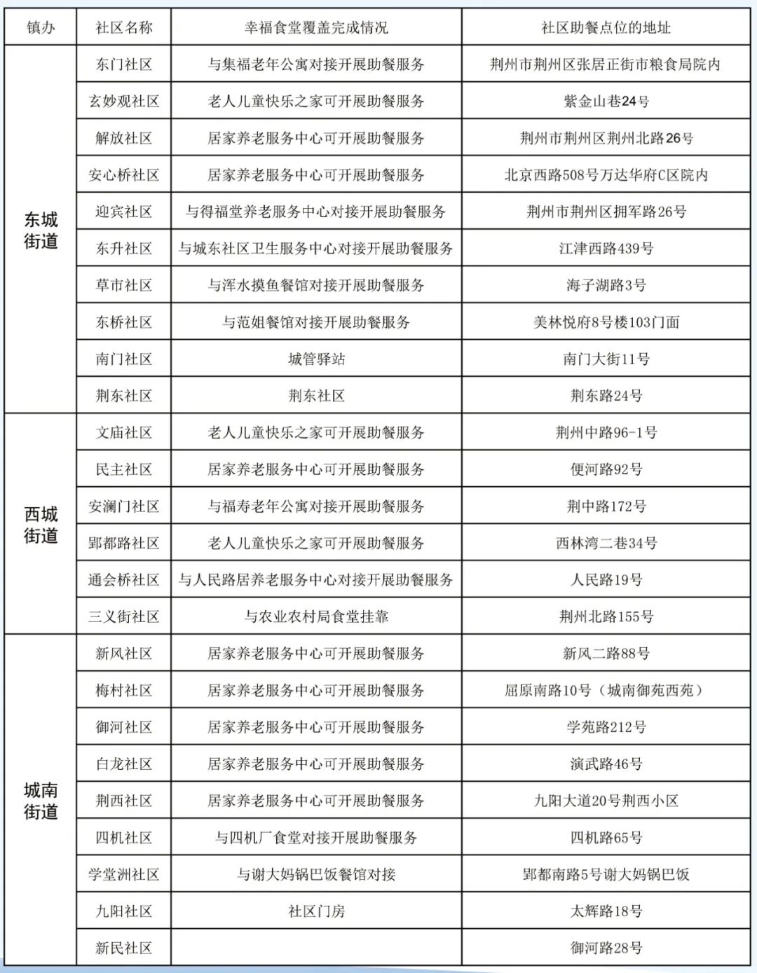
(沙市区荆颐食堂分布图)


(荆州区荆颐食堂分布图)


老年助餐服务是关系老年人
切身利益的民生实事
对于老年人
尤其是行动不便的长者
社区食堂解决了他们做饭难的问题
让他们在家门口
就能轻松吃到热乎可口的饭菜

社区食堂
不仅是吃饭的地方
更是邻里交流的温馨空间
大家在这里分享生活点滴
促进了社区的和谐

荆州市民政局相关负责人表示
各民政部门会将老人助餐点及助餐企业的信息纳入监管名录,对照助餐服务规范和标准,开展常规化巡查检查。
同时,制定民政、社区、社会三方参与的考核制度,奖优罚劣的共建共享机制,确保助餐服务优质长效供给,让老年人在家门口吃上一口热乎饭。
你家附近有社区食堂么
环境、味道怎么样
来评论区聊聊吧
编辑:鲁春雪
责编:解秀桃


